プロジェクトデザインとは — Project Design Theory
Love駆動開発と呼びたい現象を、これまで何度も経験してきました。
その経験を踏まえ、本サイトではその領域のプロジェクトを、できるだけ取りこぼさず扱えるよう配慮します。
ここでいうプロジェクトは「やること(Doing)」だけでなく「起きていること(Being)」まで含む出来事です。
Love駆動開発とは、その出来事を前に進める推進力・駆動条件――とくに、関係・感情・意図が駆動する局面――に名前を与える試みです。
ときどき世界(宇宙)そのものがプロジェクトに見えることがあります。
それは比喩ですが、この視点を手がかりに、整理していきます。
概要:Love駆動開発と呼びたい
- プロジェクトデザインとは、プロジェクトの構想・設計・実行だけでなく、実行・管理の方法そのものを対象化し、構想・設計する営みです。
- まず、その基底として射程と領域を固定し、以降の議論を「やること(Doing)」と「起きてること(Being)」に分けて整理します。
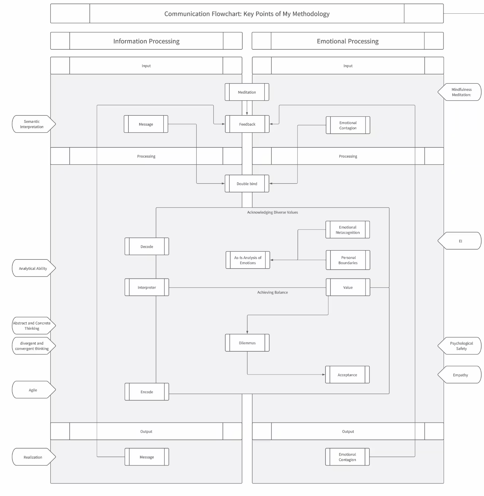
- プロジェクト実務は、環境適応(物質的条件)とコミュニケーション(非物質的条件)に大別できます。
- 本サイトでは環境適応を前提知(PMBOK等)とし、コミュニケーションを情報処理/感情処理に分解して、とくに感情処理を中心に扱います。
このページは、プロジェクトデザインの「射程・領域・用語(境界条件)」を固定する総論です。
サイト内の目次としても機能します。
定義(対象)
- プロジェクトの構想・設計・実行
- プロジェクトの実行・管理方法の構想・設計
射程(適用範囲)
営利・非営利の事業(ビジネス)を主たる適用対象とする。
ただし、その枠組みは、研究、人生など、主体(個人、組織、国家等)が目的を持って行為し、状況に応じて構想・意思決定・実行・調整を反復する営み一般に適用できる。
領域
- コミュニケーション
- 情報処理(論理、計算機科学など)
- 感情処理(心理学など)
- 環境適応(経営学など)
プロジェクトでは、非物質的な側面を重視する「コミュニケーション」と、物質的な側面を重視する「環境適応」を行います。プロジェクトデザインでは、これらを事前に構想・計画し、実行しながら適宜修正・管理する方法を検討します。
Doing:方法:やること
行動原理
- 多様な価値観を受容れる
- バランスを達成する
- 状況に常に適応する
デザイン思考
- 欠損駆動思考
- 「意味が無い」「価値が無い」と感じる場合に利用
環境適応
「環境適応」については「PMBOK第7版」で詳しく説明されています。
このサイトではその解説を省き、「コミュニケーション」や「対人スキル」に焦点を当てて掘り下げます。
参考:【PMBOK - Wikipedia】
参考:【界隈がざわつくほど超進化したPMBOK第7版の解説【プロジェクトマネジメント】|Miz Kushida】
コミュニケーション
コミュニケーションには大きく二つの側面があります。
- 耳や目で捉える、言葉や情報の側面
- 心の反応を通じて感じ取る、感情の側面
言葉や記号を用いた情報の伝達や理解については情報科学を中心として論理・社会学などで詳しく扱われています。
このサイトではその解説を省き、「感情処理」に焦点を当てて説明します。
感情処理
Being:現象・構造:起きてること
- 定義:
- 場(Field)を整え、そこに立ち上がる差異=波(Wave)を受け取り、縁=境界(Relation)として接続を設計し、不可避な衝突を渦(Spinor)として統合し、成果を束(Bundle)として社会に実装する営み。
- 創造の構造とプロセス(何かが生まれて、形になり、つながっていくまでの流れ)には法則とも呼べる類似性があります。
今後の方向性:現象論と方法論の統合の試み
イメージ:
本ページで固定した「射程・領域・Doing/Beingの二分」は基底(土台・骨格)です。以降の各ページは、この骨格の上に展開します。
プロジェクトデザインと PMBOK の違い
| 観点 | PMBOK(従来のPM) | プロジェクトデザイン |
|---|---|---|
| スコープ | Doing(やること)の計画と管理 | Doing + Being(起きていること)の設計 |
| 感情の扱い | ステークホルダー管理の一要素 | 設計対象としての感情処理 |
| 創造性 | スコープ外 | 5段階モデルで構造化 |
| コミュニケーション | 情報伝達の設計 | 間主観的体験の設計 |
| 推進力 | 計画・リソース・スケジュール | Love駆動 — 関係・感情・意図 |
| 思考法 | 分析的・論理的 | 欠損駆動 — 欠けているものへの気づき |
関連プロジェクト
| プロジェクト | テーマ | URL |
|---|---|---|
| creation-space | 創造の構造 — 30学術領域の横断調査 | creation-space |
| awareness-space | 意識の構造 — 意識とは何かを探索する独立モジュール | awareness-space |
| kesson-space | 欠損駆動思考 — 思考法の探索 | kesson-space |



